This page showcases my best work as a student at Boise State.
Ed.S. Program

The Hyflex Model Podcast
This was a podcast I created as a final project for EDTECH 602: Emerging Trends in Educational Technology. I used this project as an opportunity for self-growth and reflection on the Hyflex model, which has grown in popularity with the COVID-19 pandemic. I also wanted this podcast to be a way of informing other educators on how to properly implement the model.

Creating Active Learning Spaces
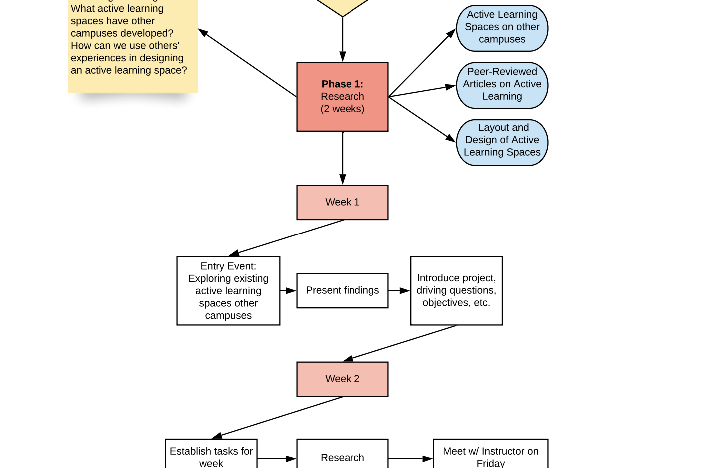
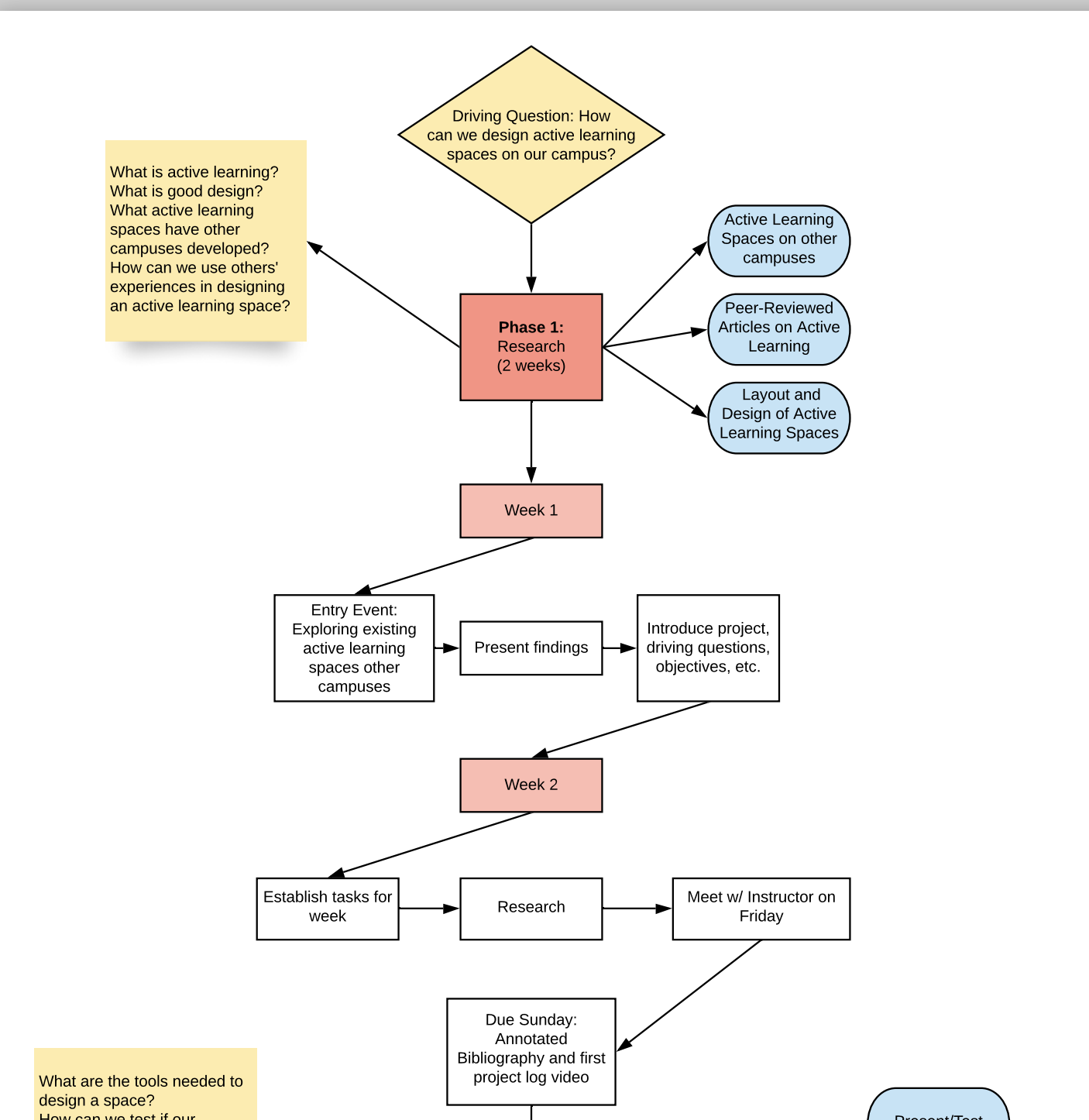
A website created for EDTECH 542: Technology Supported Project Based Learning. The website houses all the planning materials and activities. The drive of the project was for education undergraduate students to research, develop, focus group, and propose an active learning space on their campus. Note: A Boise State email address is needed to access this website.

Servant Leadership during Rapid Transition
This is the final paper I wrote for EDTECH 604: Leadership in Educational Technology. This paper is pretty sentimental to me. I took the course in Spring 2020, right when the COVID-19 pandemic hit. I decided to write it on my own department at Cedarville University and focus on how we effectively served our faculty in the midst of a rapid transition from face-to-face to remote learning in the span of about two weeks. Note: You must be a Boise State user to view this paper.

Vlog Reflections
As a part of EDTECH 542: Technology Supported Project Based Learning, students had to reflect weekly on their process. I decided to break out of the norm and challenge myself to reflect using video. I set up my mic, some makeshift lighting, and used my laptop webcam. The challenge paid off, as I feel that my reflections were much more authentic and better than they would have been if I had just settled with text.

Literature Review
This is part of the capstone project for the EdS degree. The focus is on Rogers’ Diffusion of Innovations theory. Specifically, I am looking at how to diffuse a new idea in higher education. The findings were beneficial for my own practice and for the project as a whole.

For an independent study, I quickly learned Articulate Storyline 360, an authoring tool for creating informational content. I embedded the content into a Canvas course. The goal was to introduce faculty to the Servant Teaching philosophy of instruction, which is based off of Robert Greenleaf’s famous service-based style of leadership.
Capstone Project
This is the culminating project of the program. My focus was on creating a course for faculty development. The video presentation gives a brief overview.